十大老品牌网赌

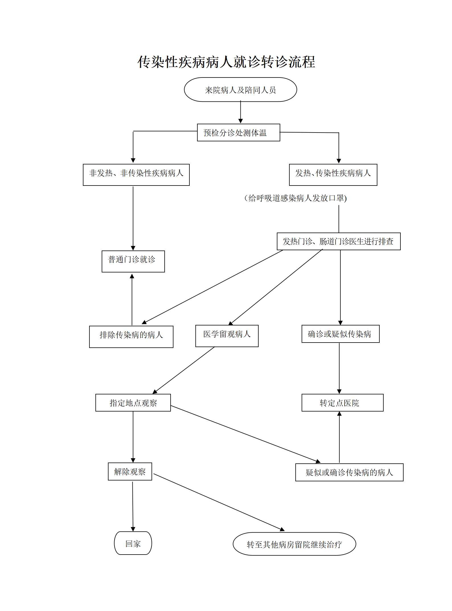
十大老品牌网赌退役军人医院 - 公卫措施 - 十大老品牌网赌退役军人医院传染性疾病病人就诊转诊流程

十大老品牌网赌

无障碍阅读 关怀版 返回首页
政府信息公开
十大老品牌网赌退役军人医院传染性疾病病人就诊转诊流程
2025-06-15
十大老品牌网赌退役军人医院

十大老品牌网赌退役军人医院传染性疾病病人就诊转诊流程

字号:

打印整页 打印内容 分享

/resources/public/20250715/687605a8053cd43b023beb90.png

扫码使用手机浏览本页内容

目录导读

网页镜像工具 镜像站群 蚂蚁镜像站群 自动镜像站群 蚪侠镜像站群 镜像软件 超级站群助手 量子镜像站群 镜像软件 >网站地图-sitemap