十大老品牌网赌
关于印发网赌的十大网站老品牌网站儿童友好城市建设方案的通知
现将《网赌的十大网站老品牌网站儿童友好城市建设方案》印发给你们,请认真贯彻执行。
十大老品牌网赌
网赌的十大网站老品牌网站儿童友好城市建设方案
一、建设基础
(一)城市概况
网赌的十大网站老品牌网站位于山东省西部,冀鲁豫三省交界处。现辖8个县(市、区)和1个国家级经济技术开发区、1个高新技术产业开发区、1个旅游度假区,总面积8628平方公里,城镇常住人口为319.93万人,行政区域内0-18岁儿童160.10万人。我市是国家历史文化名城、中国优秀旅游城市、国家卫生城市、国家环保模范城市、国家园林城市、国家森林城市、全国双拥模范城市。2021年,地区生产总值2642.52亿元,比上年增长8.4%,居全省第7位;公共财政预算收入230.32亿元,比上年增长14%,居全省第5位;税收收入173.81亿元,比上年增长20.1%,居全省第3位;公共财政预算支出487.77亿元,比上年增长13.7%;全体居民人均可支配收入24512元,比上年增长9.0%,居全省第5位。进出口总额超530亿元,创历史新高;实际使用外资4.6亿美元,比上年增长118.7%,增速居全省首位。
(二)发展基础
市委、市政府高度重视儿童事业的发展,连续制定了5个周期的儿童发展规划,每年《政府工作报告》“10件民生实事”中至少有3件惠及妇女儿童,连续9年印发为妇女儿童办实事文件;每年“六一”儿童节都向广大少年儿童送上节日祝福、寄予殷切期望;多次召开党的群团工作会议和妇女儿童工作会议,推动妇女儿童事业与经济社会同频共振、同步发展。将“积极探索制定适合网赌的十大网站老品牌网站实际的儿童友好城市、儿童友好社区标准体系和建设指南,将建设理念友好、政策友好、环境友好、人文友好、服务友好的儿童友好城市、儿童友好社区”纳入《网赌的十大网站老品牌网站“十四五”儿童发展规划》。在经济社会发展的各个领域坚持儿童优先原则、践行儿童友好理念,推动儿童事业高质量发展,具备儿童友好城市建设试点的良好基础条件。
1.儿童社会政策友好进一步体现。近年来,我市印发了《网赌的十大网站老品牌网站“十四五”儿童发展规划》《网赌的十大网站老品牌网站健康儿童行动提升计划实施方案》等一系列促进儿童身心健康成长的政策文件。城市规划优先考虑儿童教育、医疗、运动休闲等需求,尊重儿童在社会生活、社区发展、家庭事务中的知情权、表达权和参与权。积极培育为儿童服务的社会组织,建设儿童工作队伍,发展儿童公益慈善事业。
2.儿童公共服务水平进一步提高。儿童健康得到更好保障。各级高度重视妇幼卫生保健事业,妇幼卫生经费逐年增加。全市3岁和7岁以下儿童保健管理率分别为94.7%和94%。新生儿疾病筛查率99.69%,婴儿死亡率2.28‰。妇女儿童受教育水平进一步提高。全市教育公共服务资源和条件不断改善,教育性别差异基本消除,“十三五”期间全市共有幼儿园2199所,公办及公办性质幼儿园891所,普通小学851所,普通初中216所,普通高中47所。九年义务教育巩固率98%,学前三年儿童毛入园率94.85%,高中阶段教育毛入学率98%。
3.儿童权利保障和公益普惠福利体系进一步完善。孤儿和事实无人抚养儿童关爱力度进一步加大。适度普惠型儿童福利体系初步形成,建立儿童福利院,设有残疾儿童康复机构,困难儿童得到特别关注。将孤儿纳入各教育阶段减免补贴范围,对符合相关条件的低保家庭大学本科新生给予一次性4000元入学救助。截至2021年底,我市集中供养孤儿、散居孤儿及事实无人抚养儿童基本生活保障平均标准分别为每人1936元/月、每人1540元/月、每人1540元/月。拥有网赌的十大网站老品牌网站儿童福利院、网赌的十大网站老品牌网站残疾儿童康复中心、未成年人保护工作站等儿童福利服务机构。
4.儿童发展环境进一步优化。成立市、县两级9处家庭教育指导服务中心,建立市、县、乡三级家庭教育法治工作阵地,充分利用98处省、市级“妇女儿童家园”,定期开展家教知识、法律、心理等知识宣讲。建立20处市级“亲子阅读”基地,争取10处省级“亲子阅读”基地、1处全国“亲子阅读”基地。建立网赌的十大网站老品牌网站家风馆,纳入学生课外实践基地。开展“呵护幼苗共助成长”专项行动,走进学校讲解预防性侵知识。推动性别平等教育进中小学,将性别平等理念纳入教学课程、校园活动、体育项目。定期在“空中课堂”推送家教微课堂、儿童心理成长、亲子关系构建等课程,为广大少年儿童健康成长营造良好成长环境。
为确保儿童友好城市建设工作顺利开展、取得实效,成立了市委书记、市长任组长的市儿童友好城市创建工作领导小组,统筹实施各领域儿童友好行动,将儿童友好城市建设列入政府议事日程。
二、建设目标
到2025年,儿童友好理念深入人心,儿童友好要求在社会政策、成长空间、发展环境、公共服务、权利保障等方面进一步体现,儿童获得感、幸福感、安全感明显增强,逐步形成儿童友好城市建设的网赌的十大网站老品牌网站样本、网赌的十大网站老品牌网站路径。到2035年,儿童友好成为我市高质量发展的重要标识,儿童友好理念成为全社会共识和全民自觉,各类儿童友好空间遍布全市,力争被命名为国家儿童友好城市,让广大儿童享有更加美好的生活。
(一)儿童优先理念融入各项社会政策。积极推行“1米高度看网赌的十大网站老品牌网站”,在制定公共政策、配置公共资源、规划城市建设中,坚持儿童优先、体现儿童视角、注重儿童参与,将儿童友好城市建设纳入经济社会发展总体规划和有关专项规划,每年至少实施1-2个重点课题调研项目,鼓励利用空置设施、盘活存量建设用地发展儿童服务,研究探索具有网赌的十大网站老品牌网站特色的儿童友好城市建设模式。发动全社会力量共同致力儿童发展,积极增进儿童福祉,将儿童友好理念融入全社会。
(二)儿童的公共服务实现全周期、全方位。从普惠托育服务、基础教育、儿童健康保障、儿童看病就医和医疗保障、儿童文体服务5个方面,为儿童提供幼有所育、学有所教、病有所医等更加健全的服务保障,满足儿童不同生命周期的成长发展需求。
(三)儿童的权利得到更好保障。更加关爱保护特殊困难儿童群体,集中供养孤儿、散居孤儿、事实无人抚养儿童基本生活保障平均标准与省级标准一致,残疾儿童全部接受康复服务,构建适度普惠儿童福利体系,织密兜牢儿童社会保障网。未成年人意外、伤害死亡率和有关儿童犯罪率持续降低,建成儿童救助、教育、医疗、司法等关爱保护网络并逐步完善。
(四)儿童的成长小世界更加丰富。以公益普惠为原则,与“15分钟社区生活圈”相衔接,坚持“1米高度”视角、寓教于乐内涵、安全环保标准,推进儿童友好空间建设,充分满足各年龄段儿童生理、安全、归属、尊重和自我实现的需求,在不同空间尺度上为儿童创造安全、便捷、舒适、包容的城市公共空间、设施、环境和服务,让儿童的学习、交往、独立出行和社会实践等能力得到全方位提升。从儿童视角在社区、街道、学校、医院、图书馆、公园等主要场所制定具有网赌的十大网站老品牌网站特色的儿童友好建设指引。
(五)儿童的发展环境进一步优化。聚焦儿童日常学习生活等场景,塑造健康文明向上的社会人文环境。制作创建儿童友好城市宣传片、宣传手册、宣传海报、公益广告等。每季度开展1次以上的儿童实践主题活动。家庭家教家风建设进一步走深走细,儿童精神文化活动持续丰富,网络环境健康良好,儿童安全发展屏障进一步坚实。
三、建设任务
围绕“社会政策友好、公共服务友好、权利保障友好、成长空间友好、发展环境友好”5大领域,实施42项行动。
(一)建立系统完备的儿童友好政策制度
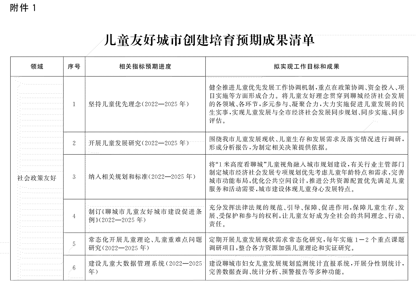
行动1:坚持儿童优先理念。健全推进儿童优先发展工作协调机制,重点在政策协调、资金投入、项目实施等方面形成合力。将儿童友好理念贯穿到网赌的十大网站老品牌网站经济社会发展的各领域、各环节,多元参与、凝聚合力,大力实施促进儿童发展的民生实事,实现儿童发展与全市经济社会发展同步规划、同步实施、同步评估。(牵头单位:市妇女儿童工作委员会、市发展改革委;配合单位:市儿童友好城市创建工作有关单位,东昌府区人民政府、茌平区人民政府、市属开发区管委会)
行动2:开展儿童发展研究。依据《儿童权利公约》《中国儿童发展纲要(2021-2030年)》《山东省“十四五”儿童发展规划》《网赌的十大网站老品牌网站“十四五”儿童发展规划》等,围绕我市儿童发展现状、儿童生存和发展需求及落实情况进行调研,形成分析报告,为制定相关决策提供依据。(牵头单位:市妇女儿童工作委员会;配合单位:市妇女儿童工作委员会成员单位等)
行动3:纳入相关规划和标准。将“1米高度看网赌的十大网站老品牌网站”儿童视角融入城市规划建设,有关行业主管部门制定城市经济社会发展专项规划优先考虑儿童年龄特点和需求,完善城市功能布局,优化公共空间设计,推进公共资源配置优先满足儿童服务和活动需要,城市建设体现儿童身心发展特点。(牵头单位:市自然资源和规划局、市交通运输局、市水利局、市城管局、市教育体育局、市卫生健康委、市民政局、市生态环境局)
行动4:制订《网赌的十大网站老品牌网站儿童友好城市建设促进条例》。充分发挥法律法规的规范、引导、保障、促进作用,保障儿童生存、发展、受保护和参与的权利,让儿童友好成为全社会的共同理念、行动、责任。(牵头单位:市妇女儿童工作委员会;配合单位:市妇女儿童工作委员会成员单位等)
行动5:常态化开展儿童理论、儿童重难点问题研究。依托高等院校、科研机构、专家队伍等,建设儿童公共政策研究人才队伍,针对儿童发展中的重难点问题和发展瓶颈,定期开展儿童发展现状需求常态化研究,每年实施1-2个重点课题调研项目,营造有利于儿童生存、发展、受保护和参与的良好社会环境。(牵头单位:市妇女儿童工作委员会;配合单位:市妇女儿童工作委员会成员单位等)
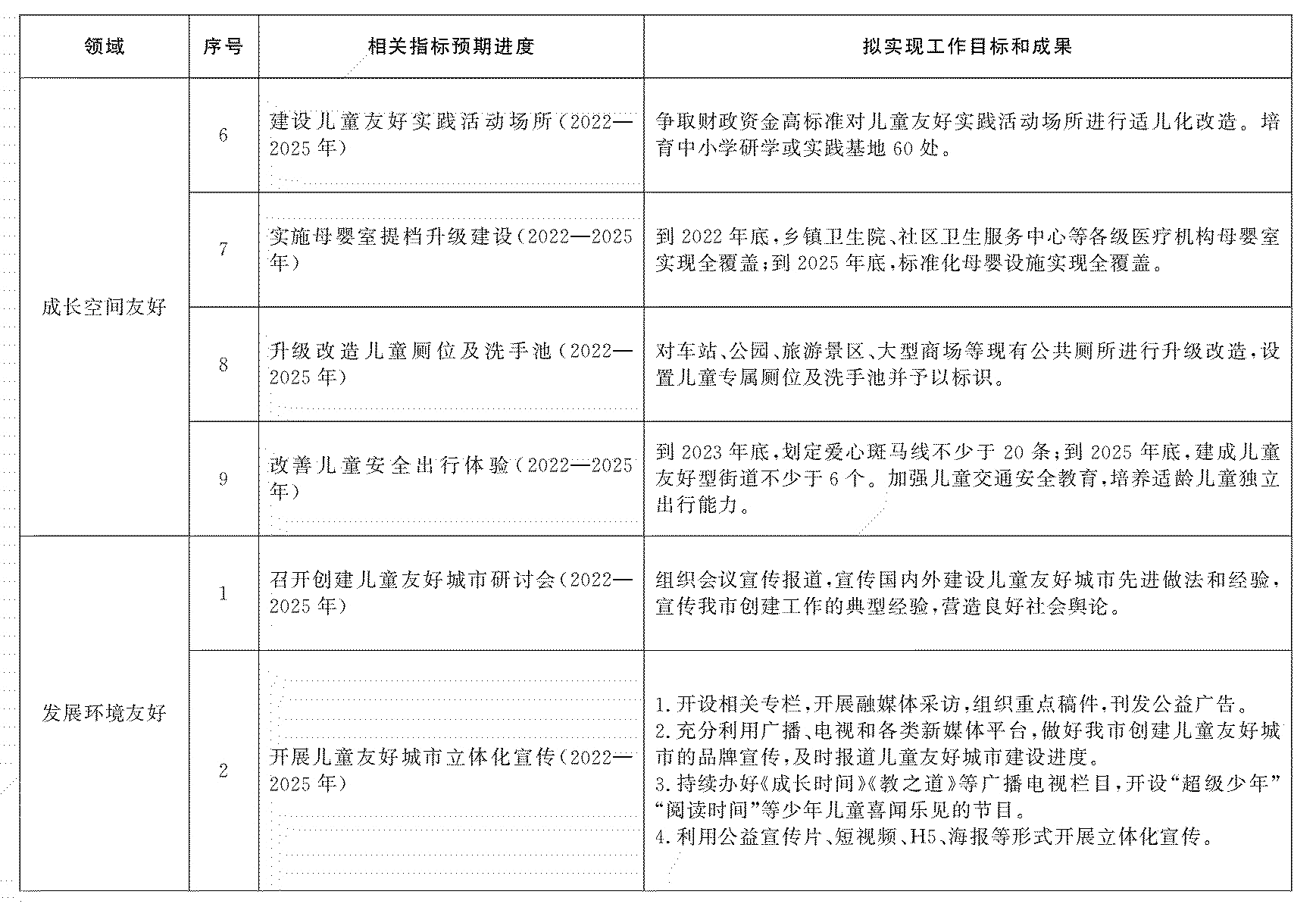
行动6:建设儿童大数据管理系统。建设网赌的十大网站老品牌网站妇女儿童发展规划监测统计直报系统,开展分性别统计,完善数据查询、统计分析、预警报告等多种功能,满足儿童发展科研和管理工作等多方面需求。(牵头单位:市统计局;配合单位:市妇女儿童工作委员会成员单位等)
行动7:开展儿童友好城市建设督导评价。建立由人大代表、政协委员、市民代表、儿童代表组成的监督团,制定督导评价体系,在城市发展重大规划、政策、项目决策中引入儿童影响评价,形成长效监督机制。(牵头单位:市妇女儿童工作委员会;配合单位:市儿童友好城市创建工作有关单位)
行动8:建立儿童参与机制。建立健全儿童参与公共活动和公共事务机制,在城市发展重大规划、政策、项目决策中引入儿童影响评价,培育以儿童为主体的议事组织和儿童类社会组织、专业社会工作者、志愿者队伍,建立全市儿童友好城市社会组织联盟,全力发展面向儿童的公益慈善事业。建立儿童观察员队伍,畅通儿童参与渠道,涉及儿童的重大事项事先听取儿童及监护人意见,探索建立儿童需求从表达到落实的全流程及长效机制。(牵头单位:市妇女儿童工作委员会;配合单位:市儿童友好城市创建工作有关单位)
(二)完善优质均衡的儿童友好服务体系
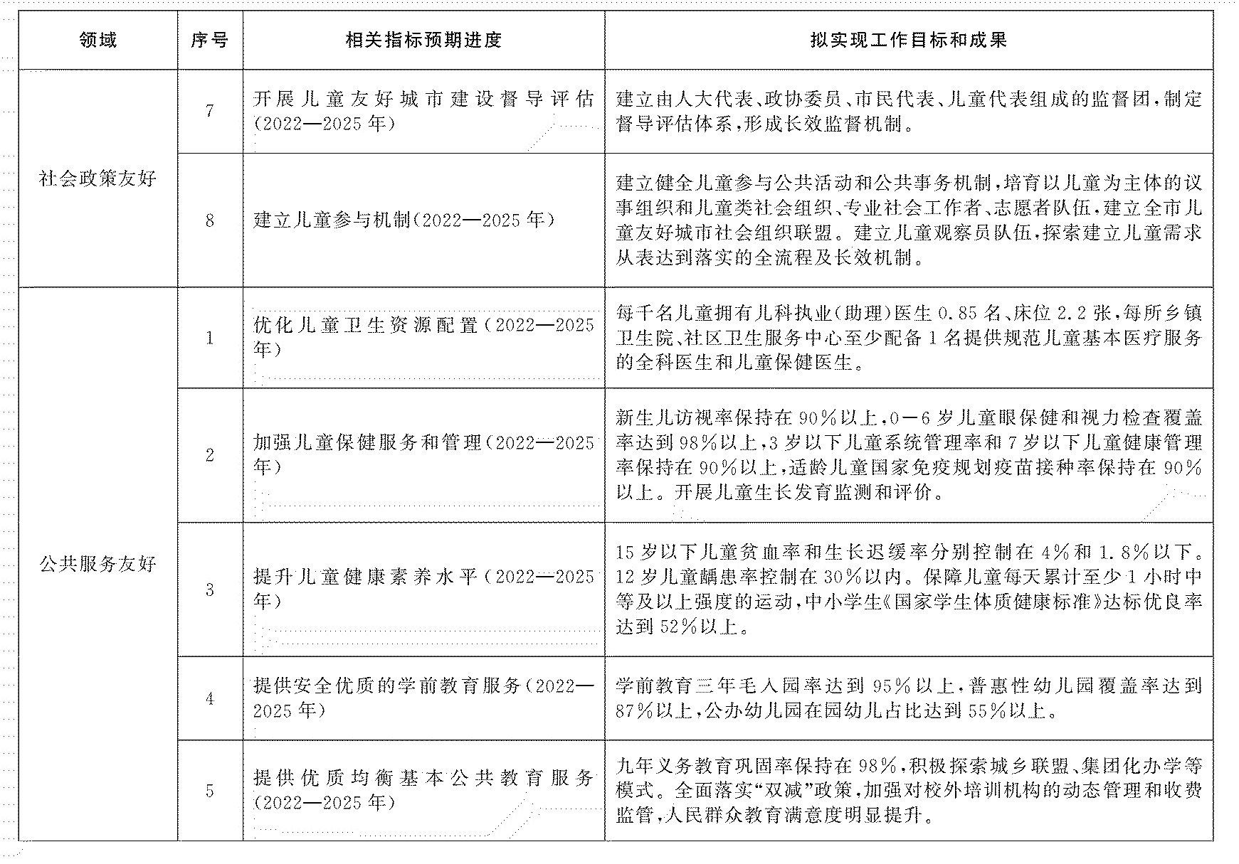
行动9:优化儿童卫生资源配置。以儿童医院、妇幼保健院、综合医院儿科、乡镇卫生院、社区卫生服务中心为重点开展儿童医疗服务网络建设,完善涵盖儿童的基本医疗卫生体系,提供优质儿童疾病诊疗服务。继续扩大儿童参加社会医疗保险规模,提高最高支付限额,整合校园责任险与儿童意外险,提高儿童意外事故保障能力和水平。加快儿童医学人才培养,提高儿童医学水平,确保每千名儿童拥有儿科执业(助理)医生0.85名、床位2.2张,每所乡镇卫生院、社区卫生服务中心至少配备1名提供规范儿童基本医疗服务的全科医生和儿童保健医生。(牵头单位:市卫生健康委;配合单位:市财政局、市医保局、市教育体育局,东昌府区人民政府、茌平区人民政府、市属开发区管委会)
行动10:加强儿童保健服务和管理。加强孕前孕产期健康服务,推进实施出生缺陷综合防治、母乳喂养促进行动。关注生命早期1000天健康保障,开展儿童生长发育监测和评价。新生儿访视率保持在90%以上,0-6岁儿童眼保健和视力检查覆盖率达到98%以上,3岁以下儿童系统管理率和7岁以下儿童健康管理率保持在90%以上,适龄儿童国家免疫规划疫苗接种率保持在90%以上。加强学校、幼儿园、托育机构的常见病预防保健能力,配备校医、卫生保健人员和保健设备。推广应用中医儿童适宜技术。(牵头单位:市卫生健康委;配合单位:市教育体育局,东昌府区人民政府、茌平区人民政府、市属开发区管委会)
行动11:提升儿童健康素养水平。5岁以下儿童贫血率和生长迟缓率分别控制在4%和1.8%以下。12岁儿童龋患率控制在30%以内。保障儿童每天累计至少1小时中等及以上强度的运动,中小学生《国家学生体质健康标准》达标优良率达到52%以上。关注儿童心理健康,提高珍爱生命意识和自我情绪调适能力。促进学校与医疗机构合作,提供适宜儿童的性健康服务,保护就诊儿童隐私。(牵头单位:市卫生健康委;配合单位:市教育体育局、共青团网赌的十大网站老品牌网站委、市妇联,东昌府区人民政府、茌平区人民政府、市属开发区管委会)
行动12:提供安全优质的学前教育服务。实施“十四五”学前教育发展提升行动计划,扩大普惠性学前教育资源,严格落实城镇居住区配套幼儿园建设政策。到2025年底,学前教育三年毛入园率达到95%以上,普惠性幼儿园覆盖率达到87%以上,公办幼儿园在园幼儿占比达到55%以上。鼓励已满足当地3—6岁幼儿入园需求的幼儿园增设托班。建设以游戏为基本活动的幼儿园课程,加强幼儿园与小学的双向科学衔接,防止和纠正幼儿园“小学化”倾向。(牵头单位:市教育体育局;配合单位:东昌府区人民政府、茌平区人民政府、市属开发区管委会)
行动13:提供优质均衡基本公共教育服务。科学规划布局城乡学校建设,大力改善薄弱学校办学条件,均衡配置教育资源。实施教育强镇筑基、强校扩优行动,推进义务教育优质均衡发展。九年义务教育巩固率保持在98%。构建大班额防控长效机制。全面落实“双减”政策,严格控制义务教育阶段学生作业总量和时长,加强对校外培训机构的动态管理和收费监管,人民群众教育满意度明显提升。完善特殊教育体系,保障特殊儿童受教育权利。(牵头单位:市教育体育局;配合单位:市财政局、市残联,东昌府区人民政府、茌平区人民政府、市属开发区管委会)
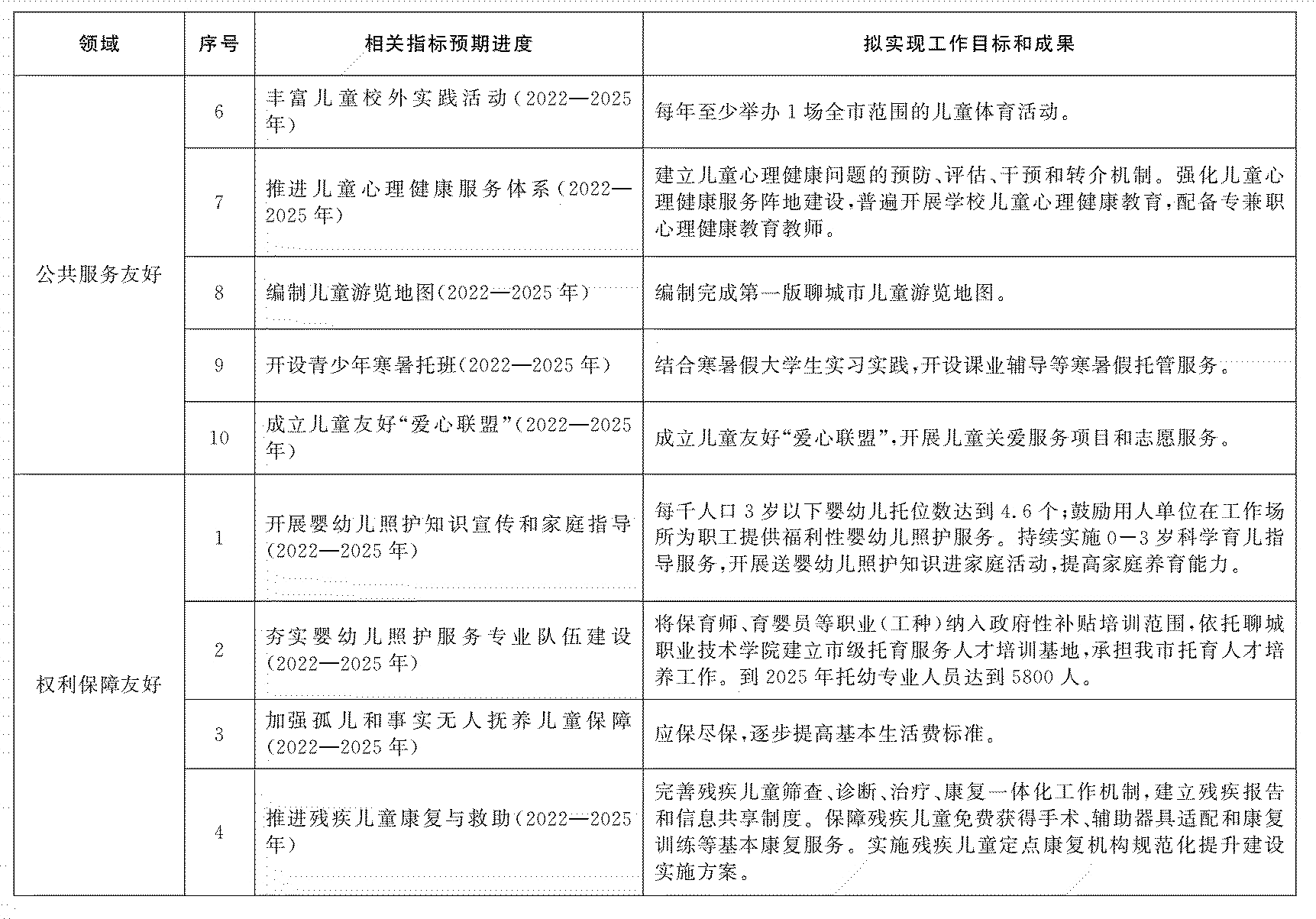
行动14:丰富儿童校外实践活动。利用妇女儿童活动中心、青少年宫、少先队校外实践基地、科技馆等校外场所开展校外科学、生态、艺术、传统文化等学习和实践活动。加大儿童体育设施场所建设,丰富儿童体育赛事活动形式,每年至少举办1场全市范围的中小学体育联赛活动。(牵头单位:市教育体育局;配合单位:市文化和旅游局、市科技局、共青团网赌的十大网站老品牌网站委、市妇联、市科协)
行动15:推进儿童心理健康服务体系。整合卫生、教育和相关社会组织力量,建立儿童心理健康问题的预防、评估、干预和转介机制,强化对儿童心理问题的早期发现与早期干预,强化儿童心理健康服务阵地建设,普遍开展学校儿童心理健康教育,加大学校心理健康从业人员的培训与管理,配备兼职心理健康教师,加强学习、家庭和医院心理健康医疗之间的结合,及早发现,及时干预,科学治疗。针对儿童家长及其他监护人开展各种形式的心理健康教育,注重单亲、离异、流动等困境家庭儿童的心理健康帮扶。(牵头单位:市教育体育局;配合单位:市委宣传部、市民政局、市卫生健康委、市妇联)
行动16:编制儿童游览地图。以儿童日常生活中对“学”“游”“乐”“健”四种类型空间的需求为出发点,为儿童假期学习、游乐、健身和自由交往提供场所。到2023年上半年,编制完成第一版网赌的十大网站老品牌网站儿童游览地图并定期完善。(牵头单位:市自然资源和规划局;配合单位:市教育体育局、市文化和旅游局、市城管局,东昌府区人民政府、茌平区人民政府、市属开发区管委会)
行动17:开设青少年寒暑假托管班。以爱心公益寒暑假托管班、家门口寒暑假托管班等形式,按照集中式课程化、分布式活动类、嵌入式行业性三类模式,为儿童提供法治保护、文艺活动、科普活动、课业辅导等寒暑假托管服务。(牵头单位:市教育体育局;配合单位:市总工会、共青团网赌的十大网站老品牌网站委、市妇联、市科协,东昌府区人民政府、茌平区人民政府、市属开发区管委会)
行动18:成立儿童友好“爱心联盟”。成立“爱心联盟”,采取资源共享、协同合作的方式,开展儿童关爱服务项目和志愿服务,为儿童和家庭提供多层次、多样化、专业化的服务。(牵头单位:市妇女儿童工作委员会办公室;配合单位:市妇女儿童工作委员会各成员单位等)
(三)健全精准有力的儿童友好权利保障机制
行动19:开展婴幼儿照护知识宣传和家庭指导。以向阳社区为试点,探索建立多元化、多样化、多层次的幼儿照护服务体系。到2025年底,每千人口3岁以下婴幼儿托位数达到4.6个;鼓励用人单位在工作场所为职工提供福利性婴幼儿照护服务。持续实施0-3岁科学育儿指导服务,开展送婴幼儿照护知识进家庭活动,提高家庭养育能力。(牵头单位:市卫生健康委;配合单位:市妇联、市总工会)
行动20:夯实婴幼儿照护服务专业队伍建设。加强职业技能培训和管理,实行持证上岗制度。加大婴幼儿照护服务人才培训力度,支持有条件的高等院校和中等职业学校开设婴幼儿照护相关专业,对参加婴幼儿照护职业培训的人员发放学业或职业资格证书,加快培养育婴员、保育员等托育专业人才。(牵头单位:市人力资源社会保障局;配合单位:市教育体育局、市妇联)
行动21:加强孤儿和事实无人抚养儿童保障。落实孤儿、事实无人抚养儿童保障政策,逐步提高基本生活保障水平。完善孤儿安置渠道,采取亲属抚养、家庭寄养、机构养育和依法收养等方式妥善安置。落实社会散居孤儿、事实无人抚养儿童监护责任。(牵头单位:市民政局;配合单位:市财政局,东昌府区人民政府、茌平区人民政府、市属开发区管委会)
行动22:推进残疾儿童康复与救助。完善残疾儿童筛查、诊断、治疗、康复一体化工作机制,建立残疾报告和信息共享制度,提高残疾儿童康复服务覆盖率。全面落实残疾儿童康复救助制度,加强康复与教育融合,保障残疾儿童免费获得手术、辅助器具适配和康复训练等基本康复服务。实施残疾儿童定点康复机构规范化提升建设实施方案,使有需求的残疾儿童得到更加安全有效、更有品质保障的康复服务。(牵头单位:市残联;配合单位:市卫生健康委、市民政局、市财政局)
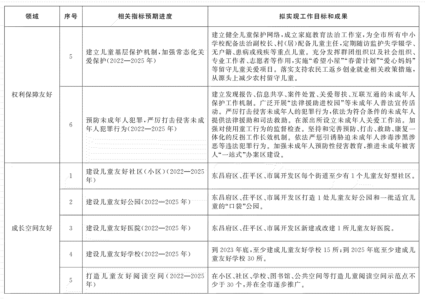
行动23:建立儿童基层保护机制,加强常态化关爱保护。强化对遭受侵害儿童的临时性、应急性救助保护。针对未成年人成长发展中面临的问题,进一步加强救助、教育、医疗、司法等关爱保护网络建设,为未成年人提供健康、安全的生活环境。建立健全儿童保护网络,成立家庭教育法治工作室,为全市所有中小学校配备法治副校长、村(居)配备儿童主任,定期随访监护失学辍学、无户籍、患病或残疾等重点儿童,切实防范未成年人受到监护侵害情况的发生。充分发挥群团组织以及社会组织、专业工作者、志愿者等作用,实施“希望小屋”“春蕾计划”“爱心妈妈”等留守儿童关爱项目。落实支持农民工返乡创业就业相关政策措施,从源头上减少农村留守儿童。(牵头单位:市民政局;配合单位:共青团网赌的十大网站老品牌网站委、市妇联、市残联、市人力资源社会保障局、市教育体育局、市公安局、市司法局、市农业农村局)
行动24:预防未成年人犯罪,严厉打击侵害未成年人犯罪行为。建立发现报告、信息共享、案件处置、关爱帮扶、互联互通的未成年人保护工作机制。广泛开展“法律援助进校园”等未成年人普法宣传活动。严厉打击侵害未成年人的犯罪行为,依法为符合条件的未成年人提供法律援助和司法救助。在派出所设立未成年人关爱工作站。坚持和完善预防、打击、救助的反拐工作长效机制。依法严惩引诱胁迫未成年人涉毒涉黑涉恶等违法犯罪行为。加强未成年人预防性侵害教育,探索未成年被害人“一站式”办案区建设。(牵头单位:市委政法委、共青团网赌的十大网站老品牌网站委;配合单位:市公安局、市检察院、市中级人民法院、市司法局)
(四)推进开放共享的儿童友好空间建设
行动25:建设儿童友好社区(小区)。以嵌入式、菜单式、分龄式服务为儿童打造15分钟社区生活圈。优选2个老旧社区试点和2个新建社区试点,改造社区(小区)儿童室内外生活环境及空间,改善儿童公共服务与配套设施,探索儿童与成人共同参与建设的活动模式,研究制定儿童友好型社区(小区)建设指引。到2025年底,东昌府区、茌平区、市属开发区每个街道至少有1个儿童友好型社区。(牵头单位:市妇联;配合单位:市民政局、市住房城乡建设局、市自然资源和规划局、市城管局、市教育体育局,东昌府区人民政府、茌平区人民政府、市属开发区管委会)
行动26:建设儿童友好公园。在现有公园基础上,到2023年底,遴选1个开放式公园,因地制宜设置亲近大自然、启发创造性的儿童游戏空间和游乐设施,采用绿色、自然材料,保障儿童游戏空间安全,研究制定儿童友好型公园建设指引。到2025年底,东昌府区、茌平区、市属开发区打造1处儿童友好公园和一批适宜儿童的“口袋”公园。(牵头单位:市住房城乡建设局、市城管局;配合单位:市自然资源和规划局、市市场监管局、市教育体育局、市文化和旅游局,东昌府区人民政府、茌平区人民政府、市属开发区管委会)
行动27:建设儿童友好医院。从儿童的生理、心理特点出发,营造适合儿童特殊心理状况的医疗环境,建立儿童就医便捷通道,提供高质量、有温度的医疗服务,提升儿科住院病房和医院室内儿童候诊活动空间环境质量,研究制定儿童友好型医院建设指引,到2025年底,东昌府区、茌平区、市属开发区新建或改建1所儿童友好医院。(牵头单位:市卫生健康委;配合单位:市医保局、市自然资源和规划局、市住房城乡建设局,东昌府区人民政府、茌平区人民政府、市属开发区管委会)
行动28:建设儿童友好学校。将儿童友好理念贯穿到校园空间建设、校园文化建设和校园管理的全过程,积极营造立德树人的良好环境,丰富儿童校园生活,优化学校内外部环境,研究制定儿童友好型学校建设指引。到2023年底,至少建成儿童友好学校15所;到2025年底,至少建成儿童友好学校30所。(牵头单位:市教育体育局;配合单位:市公安局、市市场监管局,东昌府区人民政府、茌平区人民政府、市属开发区管委会)
行动29:打造儿童友好阅读空间。优化室内室外儿童阅读环境及空间,研究制定儿童友好型图书馆建设指引,到2025年底,在小区、社区、学校、图书馆、公共空间等打造儿童阅读空间示范点不少于30个,并在全市逐步推广。(牵头单位:市文化和旅游局;配合单位:市教育体育局、市住房城乡建设局、市妇联、市财政局,东昌府区人民政府、茌平区人民政府、市属开发区管委会)
行动30:建设儿童友好实践活动场所。加大儿童校外活动场所建设和管理,将妇女儿童活动中心等儿童校外活动场所建设纳入政府工作报告,加大投入力度,高标准对妇女儿童活动中心、青少年宫、科技馆等校外场所进行适儿化改造或建设,完善公共服务设施。推进生态农业科普基地、中小学研学基地、中小学环境教育社会实践基地评定工作。到2025年底,培育中小学研学或实践基地60处。(牵头单位:共青团网赌的十大网站老品牌网站委、市妇联、市科协、市教育体育局;配合单位:市财政局、市发展改革委、市文化和旅游局,东昌府区人民政府、茌平区人民政府、市属开发区管委会)
行动31:实施母婴室提档升级建设。在车站、政务大厅、医院、旅游景区、大型商场等公共场所设置母婴设施并及时更新维护,确保正常使用。(牵头单位:市卫生健康委;配合单位:市住房城乡建设局、市交通运输局、市商务投资促进局、市文化和旅游局、市总工会、市妇联,东昌府区人民政府、茌平区人民政府、市属开发区管委会)
行动32:升级改造儿童厕位及洗手池。结合儿童身高尺度,对车站、公园、旅游景区、大型商场等现有公共厕所进行升级改造,设置儿童专属厕位及洗手池并予以标识。(牵头单位:市交通运输局、市商务投资促进局、市城管局、市文化和旅游局;配合单位:市住房城乡建设局,东昌府区人民政府、茌平区人民政府、市属开发区管委会)
行动33:改善儿童安全出行体验。2022年,从东昌府区选取2个试点区域,探索开展儿童安全出行系统规划,绘制爱心斑马线,优化儿童上学路径,提升儿童街道活动安全,打造儿童友好型街道。完善慢行交通体系和交通安全设施,优化信号配时间,减少机动车对儿童出行的威胁。到2023年底,划定爱心斑马线不少于20条;到2025年底,建成儿童友好型街道不少于6个。加强儿童交通安全教育,培养适龄儿童独立出行能力。(牵头单位:市公安局;配合单位:市自然资源和规划局、市交通运输局、市教育体育局,东昌府区人民政府、茌平区人民政府、市属开发区管委会)
(五)培养健康文明的儿童友好发展环境
行动34:召开创建儿童友好城市研讨会。组织召开创建儿童友好城市研讨会,邀请联合国儿童基金会、国内儿童研究专家、先行先试城市专家、儿童代表等,交流国内外建设儿童友好城市先进做法和经验,总结宣传我市儿童友好城市建设工作。(牵头单位:市妇联、市发展改革委;配合单位:市外办、市委宣传部、网赌的十大网站老品牌网站日报社、市广播电视台)
行动35:开展儿童友好城市立体化宣传。制作创建儿童友好城市宣传片、宣传手册、宣传海报、公益广告等,在报纸、广播、电视、网络等各类媒体宣传儿童友好城市品牌,及时宣传报道儿童友好城市建设进度,提高社会对儿童友好的认知度及儿童对社会公共事务的参与度,提升我市在儿童友好领域的城市影响力。(牵头单位:市委宣传部、市妇联;配合单位:市委网信办、市文化和旅游局、网赌的十大网站老品牌网站日报社、市广播电视台)
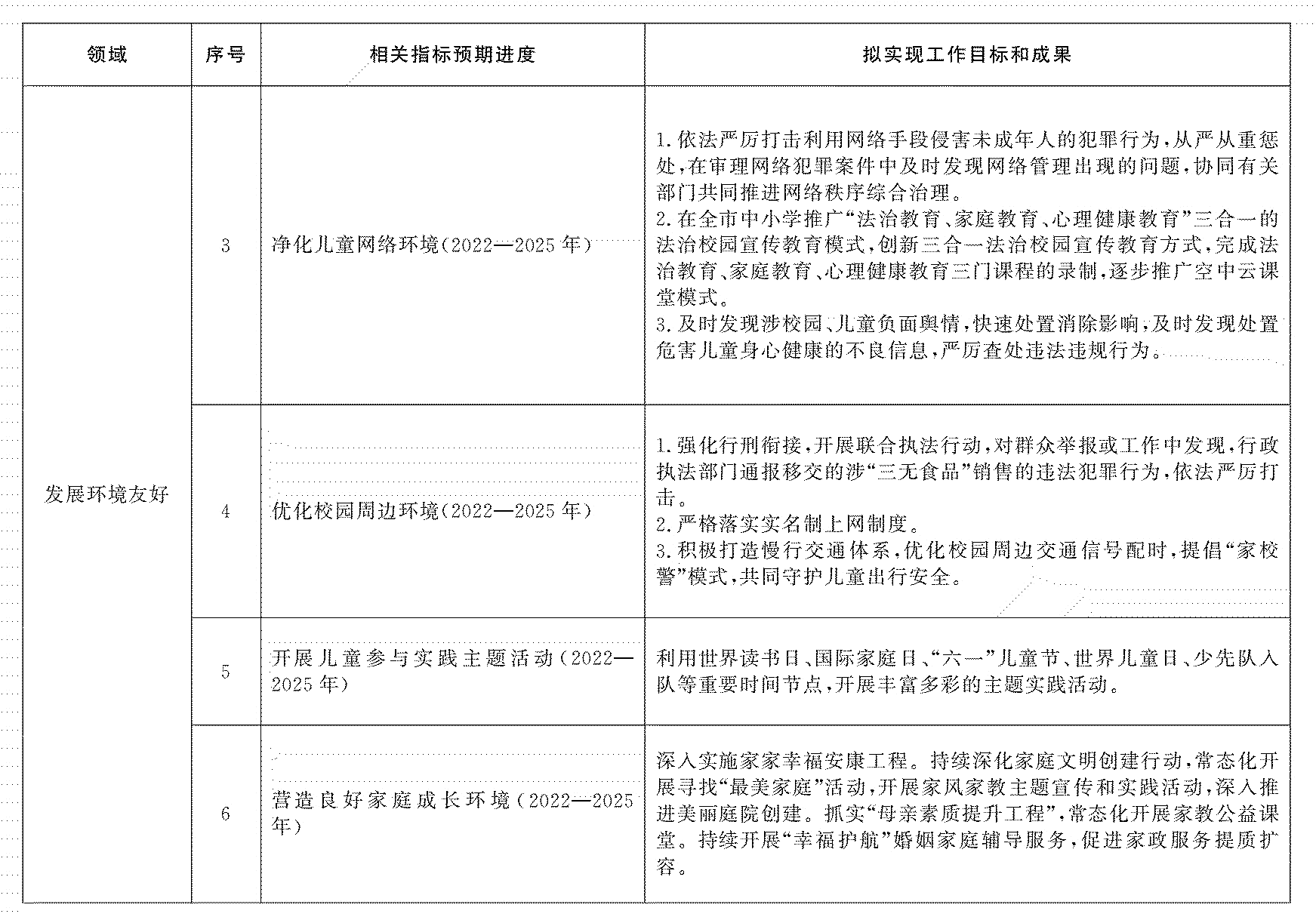
行动36:净化儿童网络环境。加强网络环境保护,完善和落实网络信息监测、识别、举报、处置制度,聚焦网络直播、网络游戏等儿童上网重点环节和应用,及时发现处置危害儿童身心健康的不良信息,严厉查处违法违规行为,营造清朗网络空间。建设网法宣教、创意展示、培训交流一体的普法服务站,开展网信普法“进校园”系列活动,不断提升少年儿童网络文明素养。(牵头单位:市委网信办;配合单位:市公安局、市文化和旅游局、市文明办、市中级人民法院、市检察院、市教育体育局、市司法局)
行动37:优化校园周边环境。在城区设立护学岗,在上下学时段增派警力,维持交通秩序。净化校园周边环境,确保校园周边无从事非法经营活动的游商和无证照摊点,无“三无食品”销售,无恐怖、迷信、低俗、色情的玩具、文具和出版物销售。学校周边200米内无互联网上网服务营业场所和电子游戏经营场所,在可能干扰教学秩序的地方无经营性娱乐场所和非法行医或以人工流产、性病治疗业务为主的诊所。全市各酒吧、网吧、电子游戏经营场所等在显著位置设置“禁止未成年人进入”的标志。(牵头单位:市公安局;配合单位:市城管局、市市场监督局、市文化和旅游局、市卫生健康委,东昌府区人民政府、茌平区人民政府、市属开发区管委会)
行动38:开展儿童参与实践主题活动。利用世界读书日、国际家庭日、“六一”儿童节、世界儿童日、少先队入队等重要时间节点,组织开展主题实践活动,发挥儿童参与儿童友好城市创建的主观能动性。(牵头单位:市妇联;配合单位:共青团网赌的十大网站老品牌网站委、市文化和旅游局、市教育体育局)
行动39:营造良好家庭成长环境。深入实施家家幸福安康工程。持续深化家庭文明创建行动,常态化开展寻找“最美家庭”活动,开展家风家教主题宣传和实践活动,深入推进美丽庭院创建。深入实施家庭教育支持行动,抓实“母亲素质提升工程”,常态化开展家教公益课堂,加强社区家长学校规范化建设,促进家校社协同育人。积极为家庭提供多样化服务,持续开展“幸福护航”婚姻家庭辅导服务,促进家政服务提质扩容,营造良好的儿童友好家庭生态。(牵头单位:市妇联;配合单位:市教育体育局、市文明办,东昌府区人民政府、茌平区人民政府、市属开发区管委会)
行动40:加强儿童用品安全监管。加强对儿童食品、日用品、玩具、大型游乐设施、用药的安全监管。用于儿童的食品、玩具、用具和游戏游艺设备、大型游乐设施等应当在显著位置标明注意事项。加大婴幼儿配方乳粉产品抽检监测及不合格食品处罚力度,严厉打击制售假冒伪劣食品、儿童日用品、玩具等的违法犯罪行为,保障游戏游艺设备及大型游乐设施安全。(牵头单位:市市场监管局;配合单位:市公安局、市卫生健康委、市住房城乡建设局、市城管局、市商务投资促进局、市文化和旅游局)
行动41:加大城市生态环境保护力度,为儿童提供优质优美的生态生活环境。加大大气、水等环境保护力度,达到国家标准;重点强化城市工业噪声污染预防和治理,达到国家标准;开展城市饮用水卫生指标动态监测和评估,提升家庭饮用水健康水平。优化城市生态环境的社会属性,促进生态与人文教育融合,新建景区、公园、社区和住宅小区绿地根据实际情况设置友好型的儿童活动专区。(牵头单位:市生态环境局、市卫生健康委;配合单位:市住房城乡建设局、市水利局、市城管局)
行动42:提升灾害事故防范应对能力。推动落实儿童密集场所安全主体责任和行业监管责任,有效防范应对各类灾害事故风险。强化防灾减灾安全教育,增强儿童防灾减灾意识和自救互救能力。储备面向儿童需求的重要应急物资。(牵头单位:市应急局;配合单位:市教育体育局,东昌府区人民政府、茌平区人民政府、市属开发区管委会)
四、重大举措和支持保障
(一)强化政策支持保障。一是政策支持。“十四五”期间,结合实际,制发涉及未成年人家事案件调查、调解、心理疏导、家庭教育指导的文件、出台“未成年人保护联盟”等一系列儿童友好的政策举措,进一步优化儿童成长环境,促进儿童成长成才。二是规划支持。完善、优化城市功能布局,强化公益普惠类儿童服务项目规划用地保障。三是财政支持。明确各级政府在发展儿童事业中的财政支出责任,进一步规范财政支持儿童事业。积极争取上级财政资金支持,多渠道筹措资金,统筹儿童事业发展。通过购买服务、租金减免等方式鼓励和引导社会力量参与发展儿童事业。四是人才支持。贯彻落实党中央、国务院关于儿童事业发展的决策部署和省委、省政府工作要求,加快引进培养照护、医疗、教育等促进儿童健康成长各个方面的专业人才,为儿童友好城市建设提供人才支撑。
(二)大力开展宣传活动。一是多媒介立体宣传。围绕儿童友好城市建设的重要意义、建设目标和阶段性成效,各成员单位在儿童友好城市建设中的相关友好政策和特色经验做法,关于儿童友好城市建设的各类特色活动、研讨活动和专题培训,儿童友好城市建设工作中涌现出的突出单位和个人,儿童、市民群众和社会知名人士在儿童友好城市建设过程中的感想感受等内容,制作儿童友好城市建设的宣传片、统一标识、公益广告、海报和标语等。二是各成员单位协同发力。借助本单位宣传渠道和媒介,大力宣传儿童友好理念,形成齐心协力共建儿童友好城市的浓厚氛围。三是培训专题宣传。对儿童友好城市成员单位负责人、联络员等相关同志进行培训,普及儿童友好城市相关知识,进一步增强对儿童友好城市建设的认识和理解。四是儿童代表团体验宣传。招募一批儿童代表作为体验员参与、体验和宣传儿童友好城市建设成效。五是志愿者多元化宣传。组织志愿者通过不同视角参与、审视、感受、反馈儿童友好城市建设情况,在与市民群众和儿童的友好互动中进行多元化宣传。六是结合重要节日主题宣传。结合世界儿童日、世界环境日、世界读书日、国际家庭日、国际儿童节、中小学生安全教育日等重要节日开展主题活动,引导全社会“一米高度看网赌的十大网站老品牌网站”,让全社会牢固树立儿童友好理念,认真倾听儿童呼声、积极关注儿童身心健康。
(三)实施一批儿童友好重点工程和品牌活动。各有关单位结合建设任务,围绕“推进开放共享的儿童友好空间”建设一批儿童友好重点工程。开展一批儿童友好品牌活动。“六一”儿童节期间,慰问关爱儿童,举办文艺演出、公益关爱等一系列面向儿童的主题活动。实施“家庭共成长计划”,开展“书香飘万家”亲子阅读等活动。凝聚社会力量,壮大专业心理咨询志愿者队伍,为未成年人和家庭提供高质量的心理咨询疏导服务。整合社会资源,为儿童提供国学、礼仪、艺术、体育、科技等多方面的普惠培训。常态化开展“家教公益课堂”。更加关注关爱困境留守儿童,有针对性地设计关爱活动形式和内容,广泛发动社会组织、社会工作者、志愿者等社会力量参与。
五、组织实施
(一)坚持党的全面领导,以党建引领创建
坚持以习近平新时代中国特色社会主义思想为指导,坚持党的领导,推动形成党委领导、政府支持、部门协作、社会协同的儿童友好工作体制机制。突出党建引领创建,发挥好党建带动优势。
(二)加强组织领导,明确部门职责
发挥好市儿童友好城市建设工作领导小组作用,各成员单位按照职责分工,细化具体实施方案,明确量化指标,确保各项工作按时按序、高质量开展,形成政府主导、社会参与、全民行动的工作机制。
(三)保障经费投入,鼓励社会参与
加大对儿童事业的财政投入,各牵头单位和市、县两级财政部门及时将相关经费纳入年度预算,并按照实际情况落实保障,鼓励和引导社会资本、社会力量共同参与儿童友好城市建设,为促进儿童优先发展提供保障。
(四)建立评估机制,确保实施成效
建立监测评估机制,对阶段性落实情况进行半年调度、年度评估,及时发现问题短板。各责任单位要根据工作任务及要求,按时汇报工作进展情况,对工作推进不力、落实不到位的严肃追究责任。
(五)广泛宣传动员,达成社会共识
充分运用各类媒体,多渠道、多方式宣传建设儿童友好城市的重要意义和阶段性成效,及时宣传儿童友好城市创建工作成效和亮点,推广先进经验和典型案例,提高社会各界对儿童友好城市创建工作的感知度和参与度,形成广泛共识。
附件:1.儿童友好城市创建培育预期成果清单
2.儿童友好城市创建培育政策举措清单
3.儿童友好城市创建培育重大项目清单











